首页
学校概况
学校简介
学校章程
现任领导
办学分部
组织机构
校训校徽
新闻中心
开大新闻
分校动态
媒体开大
学历教育
一网一平台
学生论文
法学
汉语言文学
会计学
行政管理
学前教育
工商管理
机械制造及其自动化
土木工程
计算机科学与技术
金融学
护理学
药学
专技培训
招生信息
学习广场
数字化资源平台
红信在线
开大红信
科学研究
信息公开
十大工作亮点
身份认证
丨
VPN服务
丨
国开图书馆
丨
省校图书馆
丨
领导信箱
丨
邮件服务
丨
办公系统
丨
校历
丨
AI工具箱
设为首页
丨
加入收藏
丨
学校主页
丨
教职工
国开学习网
虚拟实验中心
财务查询系统
一网一平台
内控平台
内控平台(手机)
成教服务平台
学生
虚拟实验中心
学信网
一网一平台
首页
学校概况
学校简介
学校章程
现任领导
办学分部
组织机构
校训校徽
新闻中心
开大新闻
分校动态
媒体开大
学历教育
一网一平台
学生论文
专技培训
招生信息
学习广场
数字化资源平台
红信在线
开大红信
科学研究
信息公开
十大工作亮点
公告通知
当前位置:
首页
>
新闻中心
>
公告通知
>
正文
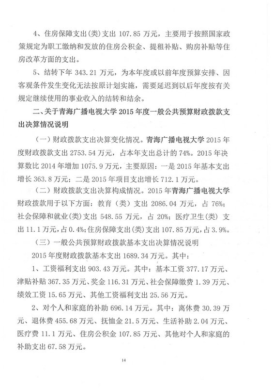
2015年度青海广播电视大学部门决算
来源:
发布时间 : 2016-07-26
点击量:
上一篇:关于进一步做好“青海普法”微信公众平台推广宣传的通知
下一篇:国家开放大学关于印发国家开放大学2016年秋季校历的通知